成都毕业买房落户
成都购房2018年5月新政策
解读来了,6.1成都购房新政,来算算至少要准备多少钱!
《成都市房地产市场平稳健康发展领导小组办公室关于进一步完善房地产政策促进市场平稳健康发展的通知》,自2022年6月1日起实施,主要内容有以下几个方面。
1. 【敲重点-看新政】
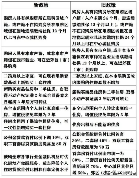
① 社保12个月可以购中心城区房屋。
② 公积金双职工可以最多贷80万。
③ 公积金首套房首付2成。
④ 卖方家庭唯一住房,增值税免征改为2年。
⑤ 备案房屋三年即可解除限售,产权证拿到两年即可解除限售
⑥ 两胎及以上家庭可以买第三套。
⑦ 自有住房作为保障性住房出租(租期一年以上,五年内不上市交易,可以在相应区域增加购买住房一套)
躺平了么?
2. 热点解读
① 公积金贷款首付降低了、额度提高了,利好双职工家庭。【纯公积金贷款首付由30%降为20%、二套房首付比例由40%下调至30%】
② 新政后满二唯一或满五,都不用交增值税,以总价200万的房子来算,只是增值税就可以节约10万!
③ 灵活就业的个人缴社保的话,登记购房不需要就业证明了,算五城区资格!
④ 无户口、无工作,只要缴纳12个月的个人社保也能在除高新区以外的全部区域买房!
⑤ 成都落户,最简单的是本科/专科学历落户,可以直接凭毕业证落户,快的一天搞定!
⑥ 如今成都对二孩及以上家庭放开限购,意味着二孩及以上家庭如果名下已有2套住房,也可以继续购买第3套住房!
⑦ 购房资格更改为拟购房所在限购区域户籍,或户籍不在拟购房所在限购区域但在当地连续缴纳社保12个月以上,对新房的复核顺位没有影响!
容我缓缓
3. 新旧政策区别对比:
来找茬
4. 带你算算,买房至少要准备多少钱?
(1) 以购买二手房为例,假设房价150万元,商业贷款
① 契税1%:150*1%=1.5万元
② 转让登记费、工本费、贷款服务费2100元
③ 房产中介服务费2%:150*2%=3万元
以上税杂费小计4.71万元
④ 不是纯公积金贷款,首付还是30%:150*30%=45万元【按新政纯公积金20%首付,双职工最多80万贷款,要做到纯公积金贷款,只能买不超过100万的房子】
所以,你至少要准备50万左右(4.71+45)
⑤ 贷款金额为150*70%=105万【按照成都最新房贷利率4.45%,30年,月供5289元】
⑥ 如果不满足2年唯一住房要求,还要考虑增值税及附加税成本5.6%,即150*5.6%=8.4万元;以及卖方将承担1%的个税可能会转嫁给购房者,即150*1%=1.5万元。
⑦ 新购二手房还要根据房屋情况,准备装修资金
比个心
(2) 以购买二手房为例,假设房价100万元,纯公积金贷款
① 契税1%:100*1%=1万元
② 转让登记费、工本费、贷款服务费2100元
③ 房产中介服务费2%:100*2%=2万元
以上税杂费小计3.21万元
④ 纯公积金贷款,首付降为20%:100*20%=20万元
所以,你至少要准备23.2万左右(3.2+20)
⑤ 贷款金额为100*80%=80万【假设双职工家庭,按照成都最新房贷利率3.25%,30年,月供3482元】
⑥ 如果不满足2年唯一住房要求,还要考虑增值税及附加税成本5.6%,即100*5.6%=5.6万元
⑦ 新购二手房还要根据房屋情况,准备装修资金
数据创造价值、价值成就价值;点赞+关注,小编不跑路!黎不二努力创作中~~
你学会了么?黎不二感谢大家的点赞和关注!
欢迎大家分享;未经许可,禁止转载复制使用
解读来了,成都6.1执行购房新政,来算算至少要准备多少钱,成都购房2018年5月新政策

